EN 原网站
EN
首页 >  产品中心 > 有毒有害气体 > 一氧化碳 > CAT1 > 无线联动型 > 发射 RF433 MHz > 
支持多语言定制

CAT1&RF433HMz语音型一氧化碳报警器

JM-LS858-48-F9YT-G3

语音报警联网数据上报LCD屏幕浓度显示智能联动排气扇

全屏查看
  • 象牙白

多语言报警可定制

一氧化碳气体探测

LCD屏浓度显示

手机远程报警

智能联动排风扇

联网数据上报
详细内容

产品参数

资料下载

产品视频

常见问题


技术参数


工作电压

4.5V(3节 AA电池)

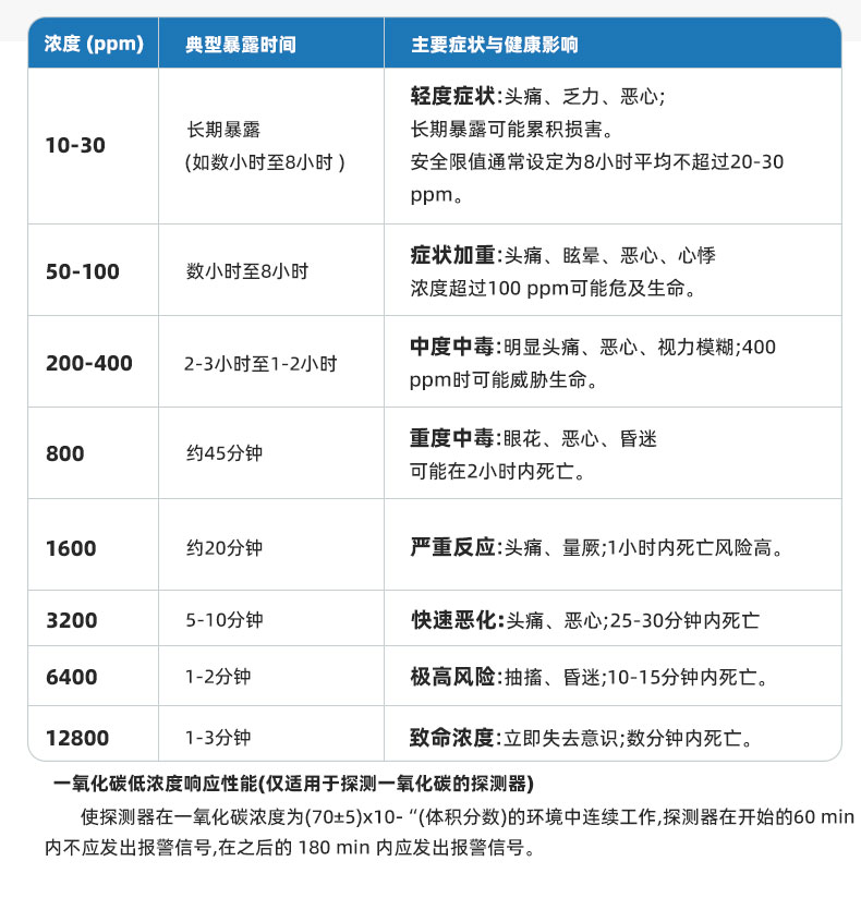
测量范围0~500 x10-6(体积分数)
报警浓度200x10-6(体积分数)
检测气体

一氧化碳

传感器寿命

三年

通信方式Cat.1
网络频段

TDD -LTE B1 B3 B5 B8 B34 B39 B40 B41

传输协议LTE Cat1 4G
IP等级IP30
安装方式壁挂和吸顶安装


遇到问题如何与我们联系?

朗鑫智能网址          https://www.longsin.cn/

24小时服务电话     18938912388(微信同号)


看了又看

查看所有产品